TrueBend Axis Problem
-
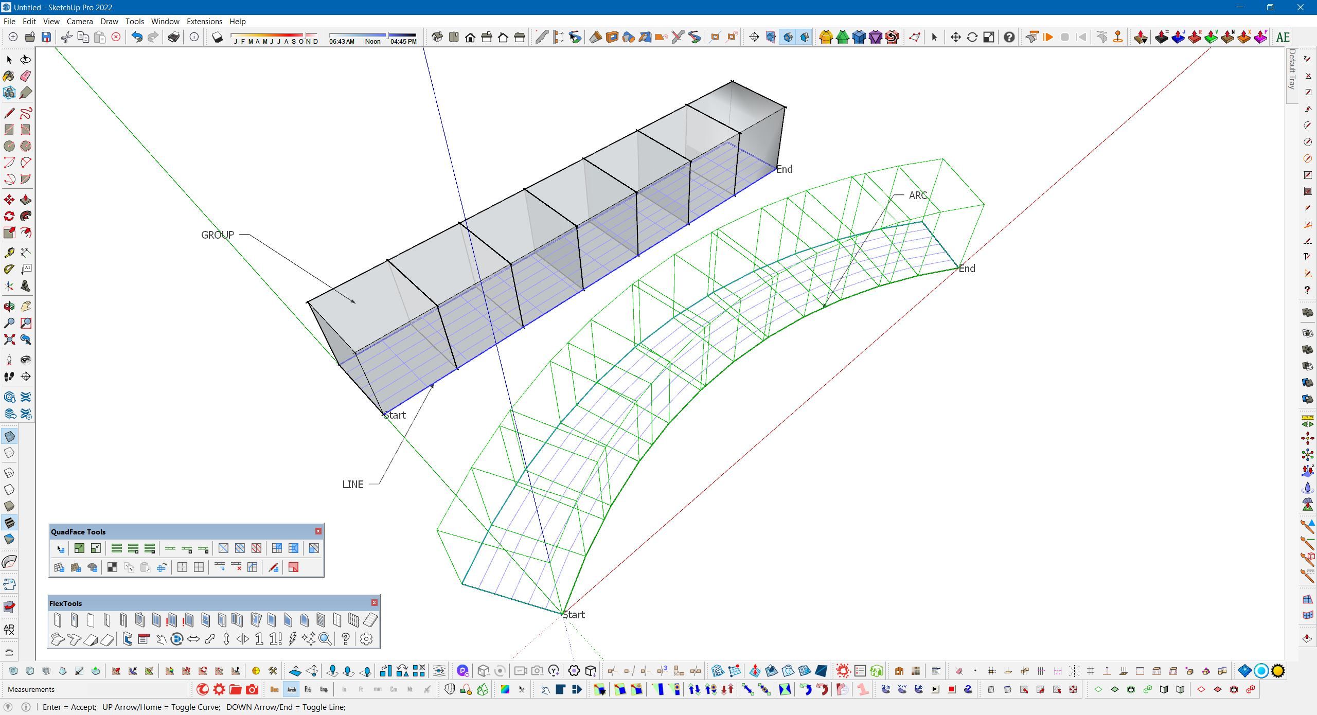
I am trying to use the TrueBend plugin to bend a group of objects along a curve. While I know how to use the basics of the tool, I am having a problem understanding how to set the axis for the group to bend it the way I want to. I hope the image below will give you an idea of what I am trying to accomplish.

-
@ntxdave Place your line on the lower left hand side of the group to have group set on the lower left side of the curve. Hit the up key to flip the sides. If you set said line from the middle of the group the origin will be centered and hitting the up key won't change anything. The line defines the origin.
I don't really use this much and was just trying it out again.

-
@ntxdave
It you mean 'TrueBend' it only bends around the blue [Z] axis.
As does the other extension 'ShapeBender ' example used in Gus's example...
Rotate the elements involved so they are flat on the ground and do the bending - them rotate then to stand up again... -
@TIG Right. Shape Bender!

-
@Gus-R & @TIG I appreciate your responses but I am not getting the results I want. If you look at the orientation of the objects on the left and right, that is the orientation of the shapes that I want for the arch. When the objects are placed in the arch, I want the "tall" part to be the way the objects are oriented. I do not seem to be able to rotate them correctly to achieve what I want. Think of it like the objects are bricks and I want the arch to show the long side of the bricks.
-
@ntxdave
I think the simplest way would be to draw a grouped pair of circles centered on the opening, passing through corners of the verticals. Rotate the arcs so that they start at a segment's midpoint rather than a vertex. You'll probably need to scale the group so that the arcs touch the verticals again.
Choose a segment count that approximates to the size of a brick 75mm/3" [or double that]
Draw a horizontal divider and delete the lower parts of the circles.
Now edit the group and draw in edges the match some of the mortar beds for the bricks in the arch.
You don't need to draw them all, use Rotate>RadialArray and copy them around the arc.
Draw in missing edges the make all faces form.
Use PushPull to add thickness to the arch bricks, double-click to repeat on all brick faces to repeat the dim... -

-
@Rich-O-Brien You can do this with shape bender too although the "bricks" at the top widen out. Ignore the exaggerated proportions.
The line used in Shape Bender had to be the same distance as the overall length of the arc + sides.

-
@Gus-R Yeah, there 10 different ways of doing it. Both natively or via plugins.

-
@Rich-O-Brien Thanks Rich, Gus & TIG. I finally got my act together and was able to figure things out before seeing these last posts. Here is my result (but I like the stuff you guys did as well).

I guess this "exercise" exemplifies my age and lack of use lately.

-
@ntxdave You're welcome, Dave. I was trying to figure out how to do my brick arches in Blender that doesn't involve an hour on some procedural. There's a lot of really good videos on Youtube but nothing that gets it done fast and simple. Then while there's a lot of great Youtube tutorials on Blender a lot of them seem to talk 100 MPH and they have 20/15 vision.
-
@ntxdave said in TrueBend Axis Problem:
exemplifies my age and lack of use lately
Horses for courses. Always a good idea to get ideas from others to see what comes out of the hat
-
@Rich-O-Brien Did you do your model with native tools or a plugin? Yes, I know it is a dumb question but I just had to ask. I have never seen the rotation tool used like that.
-
@ntxdave
Rich used Radial Bending, part of Fredo's Fredoscale.

-
@Box Thank you sir.

I have not used that tool so I will do some playing around.
-
@ntxdave said in TrueBend Axis Problem:
@Box Thank you sir.

I have not used that tool so I will do some playing around.
I am feeling really stupid.

I have watched @Boxβs video several times and have also watched a couple of tutorials but I seem to have real problems trying to use the tool. Can someone give me a somewhat detailed (step by step) explanation of how to accomplish this?
-
@ntxdave
It tells you what to do in the task bar.
It is basically four single click and releases.
A click at the start of the bend a click at the end of the bend then a click passed the bend and then bend it and a final click to complete.

I used the red blocks in my original to give me visual start and stop points for the bend.
-
@Box Thank you sir! I finally got things working correctly and was able to "play around" a little. The image below represents what I figured out using the FredoScale tools. I greatly appreciate your help.


Hello! It looks like you're interested in this conversation, but you don't have an account yet.
Getting fed up of having to scroll through the same posts each visit? When you register for an account, you'll always come back to exactly where you were before, and choose to be notified of new replies (either via email, or push notification). You'll also be able to save bookmarks and upvote posts to show your appreciation to other community members.
With your input, this post could be even better π
Register LoginAdvertisement